赛隆药业董事长陈科在国庆节前的9月29日还在主持临时股东会,节后公司突然宣布其辞去董事长一职——这一变动发生在赛隆药业已被“*ST”的背景之下,让公司的未来走向备受关注。
赛隆药业高层再生变数
10月9日,赛隆药业集团股份有限公司(以下简称“赛隆药业”)发布董事长及两位副总裁人事变动公告。

董事长兼总裁陈科:申请辞去公司董事长及战略决策委员会主任委员职务,辞职后继续担任公司总裁、董事、战略决策委员会委员。
副总裁兼董事会秘书张旭:申请辞去公司副总裁职务,辞职后继续担任公司董事会秘书。
副总裁段代风:申请辞去公司副总裁职务,辞职后不在公司及子公司担任任何职务。
今年5月,赛隆药业原控股股东、实际控制人蔡南桂、唐霖与海南雅亿签署了股份转让协议,随着7月股份过户完成,海南雅亿正式入场。
随之而来的是高管团队“大换血”。
8月,赛隆药业第四届董事会原班人马集体递交辞呈(详情点击:控制权变更,上市药企高管集体辞职!)。原董事长蔡南桂被聘为“荣誉董事长”,享有每年55万元津贴,但不参与公司日常经营决策和管理等相关事务。
陈科正是在这时被选举为新任董事长兼总裁,距其请辞董事长一职尚不足两个月。截至目前,赛隆药业尚未披露董事长及两位副总裁职务的接任者。
另外,在本次辞职公告发布前一周,公司临时股东会还补选了具有医学背景——曾担任华润生物董事长、总经理,现任中国药师协会副会长、圣诺医药非执行董事的殷惠军为赛隆药业非独立董事。
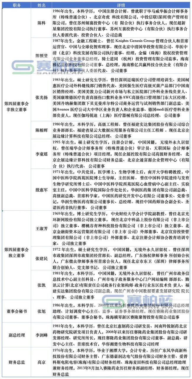
目前,赛隆药业高管团队详情如下:

赛隆药业来到保壳关键时期
赛隆药业今年正处于“保壳”的关键阶段,这为高管团队带来了不小的压力。
赛隆药业成立于2002年,2017年9月在深交所上市。在今年之前,公司主要业务为医药制造,产品涵盖心脑血管、神经系统、消化系统等领域,如注射用替加环素及原料药、阿加曲班注射液及原料药、注射用艾司奥美拉唑钠及原料药、注射用胸腺法新等。
随着医药行业市场环境变化和仿制药竞争加剧,加之自身创新转型乏力。2020年-2024年赛隆药业扣非归母净利润分别为-3349万元、-243万元、-5446万元、-3932万元和-9604万元,出现了连续五年亏损的情况。
2024年因主营收入低于3亿元且利润总额、净利润、扣非归母净利润均为负值,今年4月28日被实施退市风险警示(*ST)。
进入2025年,这一状况并未改善。上半年营收1.36亿,扣非归母净利润-1407万元,同比减少1125.20%。
持续的亏损叠加高层变动,直接反映在了资本市场,在人事变动公告发布后,今日9时53分其股价触及跌停板,当前股价为13.47元,跌5.01%。
在此情况下,赛隆药业还在今年切入了电子行业,提供AI算力基础设施等服务。这一尝试在短期内取得了一定进展,2025年上半年,电子业务营收占比近40%,23.50%的毛利率也已接近其医药业务板块36.86%的表现。
赛隆药业新股东海南雅亿是合伙企业,由雅亿资本+立白集团创始人二代陈展生+香港上市公司企展控股构成。
雅亿资本恰恰主要专注于创新药研发、人工智能(AI)药物发现、先进制造、生物基材料等方面的投资。今年4月,雅亿资本与天图投资、晶泰科技对AI药物发现平台Xellar Biosystems耀速科技进行战略投资,这与赛隆药业的第二增长曲线不谋而合。
原有医药业务上,赛隆药业也在拓展现有产品适应症和业务边界。
如注射用胸腺法新用于慢性乙型肝炎和免疫损害患者的疫苗免疫应答增强剂,未来有望在自身免疫性疾病等其他免疫相关疾病领域拓展适应症,进而扩大市场规模。基于心脑血管疾病的复杂性,阿加曲班注射液后续也有望在慢性血栓栓塞性疾病等方面探索新适应症。
尽管赛隆药业面临短期退市压力,但长远来看,AI业务的战略方向加上新股东带来的资源支持和资金背书以及原实控人蔡南桂给予1.6亿元借款等,为其未来业绩回暖奠定了可能性。
(责任编辑:zx0600)
康师傅兑奖难,打了谁的脸?
Apr 12, 2026
国药控股成立一供应链公司。
Apr 3, 2026
A股医药板块掀起“分红潮”?
Mar 27, 2026
万泉河畔,绿意葱茏,海边小镇再次迎来“博鳌时间”。3月24日至27日,以“塑造共同未来:新形势、新机遇、新合作”为主题的博鳌亚洲论坛2026年年会在博鳌召开。今年是“十五五”开局之年,也是博鳌亚洲论坛成立25周年,来自全球政商学界的嘉宾齐聚博鳌,共商发展大计、共话合作愿景。作为亚洲乳业第一,伊利第八次受邀参加这一全球瞩目的盛会,向世界展示中国奶业在企业转型、科技创新、产业链布局等方面的突破性进展,与全球合作伙伴共探奶业发展新机遇,共创产业升级新未来。
Mar 26, 2026